“课程思政”视域下的《职业生涯规划》课程建设研究简报

时间:2022-07-16浏览:703

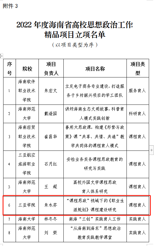
三亚学院管理学院朱永芬老师主持、熊爱玲、余忠彪、欧阳元、杨雅恬、张肖、杨欣、傅萍、黄晓野、张成甦老师参与的“课程思政”视域下的《职业生涯规划》课程建设研究获批成为2022年度海南省高校思想政治工作精品项目。


1658322052834171.png


2022年1月4日起,课程组积极开展课程建设研究,暂时取得的成绩和结果如下:

1. 欧阳元发表课题相关论文《大学生职业生涯规划能力问题及其培养路径研究》。

2. 熊爱玲老师成为海南省第一批职业导师。

3. 朱永芬、熊爱玲老师参加海南自贸港第二届大学生职业生涯规划大赛教师组比赛获优胜奖。

4. 依托管理学院,成立职业生涯规划工作室。

5. 针对大四学生回收424份大学生职业生涯规划课程实施效果调查问卷,针对大一学生回收942份大学生职业生涯规划课程意向调查问卷及852份大学生职业生涯规划课程实施效果调查问卷,为职业生涯规划课程改革提供依据。

6. 对海南省其他高校职业生涯规划课程实施情况进行调研。

7. 根据调查结果,结合课程思政对职业生涯规划课程进行改革。

课程改革还在继续,我们将从各个方面对职业生涯规划课程进行改革,已达到课程育人的最终目标。

 

 


图文来源:人力专业

责任编辑:李艾琳