2022年工商管理专业在研项目共计28项,其中科研项目12项、教学类项目16项,具体情况如下:
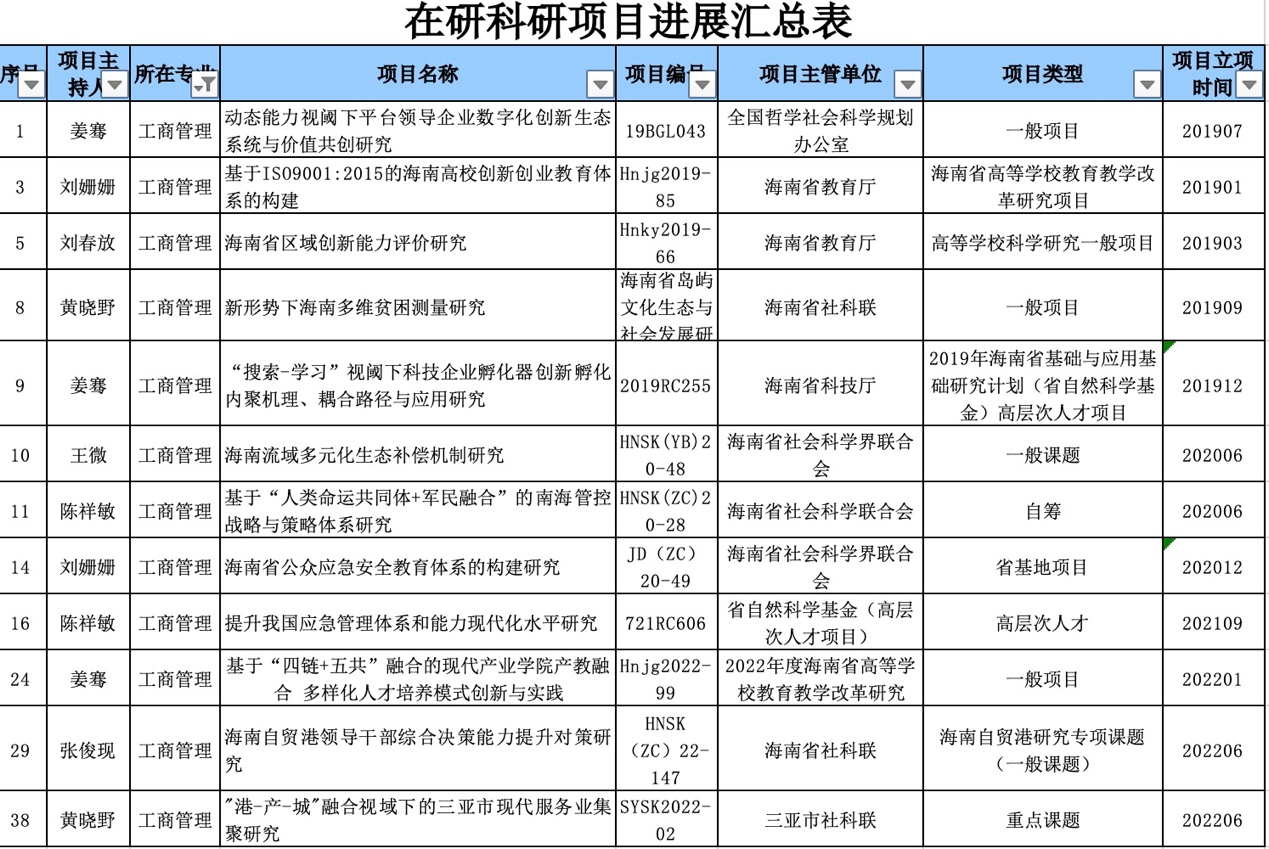
1.在研科研项目共计12项,涉及全国哲学社会科学规划办公室、海南省社科联、海南省教育厅、海南省科技厅、三亚市社科联等多个项目。

2.在研教学类项目共计16项,涉及教育教学改革研究项目、精品在线开放课程、一流本科专业、产业学院、课程思政专项示范项目、课程组(教学团队)建设项目及一专业一课程等。

2022年工商管理专业在研项目共计28项,其中科研项目12项、教学类项目16项,具体情况如下:
1.在研科研项目共计12项,涉及全国哲学社会科学规划办公室、海南省社科联、海南省教育厅、海南省科技厅、三亚市社科联等多个项目。

2.在研教学类项目共计16项,涉及教育教学改革研究项目、精品在线开放课程、一流本科专业、产业学院、课程思政专项示范项目、课程组(教学团队)建设项目及一专业一课程等。
