聚焦产教融合,我院教师积极参与学术研究,学术成果显著

时间:2023-07-18浏览:924

为了发扬长期特色优势,我院聚焦产教融合,积极探索产教融合新路径,我院各专业教师积极探索人才培养新路径,积极参与科学研究,助力教学质量提升和学生核心竞争力提升。

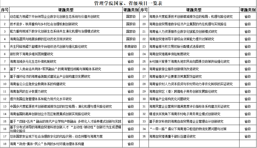
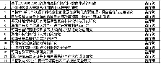
学院高度重视科研工作,科研成果显著。近五年来,我院教师主持和完成学国家社科基金课题、教育部课题以及海南省级课题共35余项,三亚市级课题17项,出版学术著作,出版学术著作、主编教材共计30余部,学术成果获省部级奖项6余项。SSCI、SCI、EI、CSSCI等高水平论文70余篇。

1689688311463409.png


1689688283109735.png

1689688376107041.png

各专业教师充分发挥专业优势和特色,聚焦产教融合,通过积极参与学术研究,科研立项,掌握专业最新发展动态,不段进行教学改革和创新,不断探索人才培养新路径,不断提高教学能力和科研能力,助力教学质量提升和学生核心竞争力提升。