全国建筑类行业对BIM工程管理人才的需求量呈现逐年增长的态势。无论是大型工程建设领域、传统工业改造领域还是软件等新兴产业领域,高层次BIM工程管理人才的稀缺已成为一个普遍存在的问题。在建筑行业信息化技术变化之际,必须抓住行业发展的动向,迅速培养一批能够适应新的建筑行业行情的BIM技术应用复合型人才。
三亚学院BIM综合创新实训中心面向城市治理、现代服务业两大学科,涉及工程管理专业、艺术学院园林、城规等专业,以及未来申报工程项目管理硕士,满足其实验教学要求及人才培养要求。
BIM综合实训中心的目标和意义:
(1)促进学科课程群的建立,将专业课程打通,形成有机的整体:BIM创新综合实训中心以BIM技术贯穿建筑行业的整个生命周期,涉及BIM信息化综合实训课程、工程造价-招投标方向综合实训课程、工程识图与构造综合实训课程、工程施工管理综合实训课程等,把工程建设全生命周期管理涉及的课程有效结合,使得课程之间相互打通,形成学科课程群,有效提升教学效果。
(2)促进教学改革,提升教学水平,培养行业所需的高级紧缺人才:面对激烈竞争的国际环境和国内相对落后的建筑工程项目管理水平,培养合格的BIM人才已是国内高等教育发展的当务之急。教师将依托实训中心、实训室大力开展教学研究,促进学科教学改革,同时可与企业定制培养BIM全专业各类人才,对学生进行BIM实训,大幅度提高我校学生的能力水平,达到行业所需的高级BIM人才标准。
(3)一联动二带动:立足于BIM技术应用,面向建筑行业一线,建立健全校企合作发展机制以工程管理学科专业带动建筑相关专业的建设和发展,促进省级重点实验室申报。
(4)促进学科建设,树立标杆:通过BIM师资培训以及各类BIM专业活动,帮助我校树立区域标杆形象,促进工程类相关专业教学体系的完善与成熟,结合我校工程类专业教学特点,建立完整、高质、特色的校内BIM实验室和实验课程,从而促进学科建设。
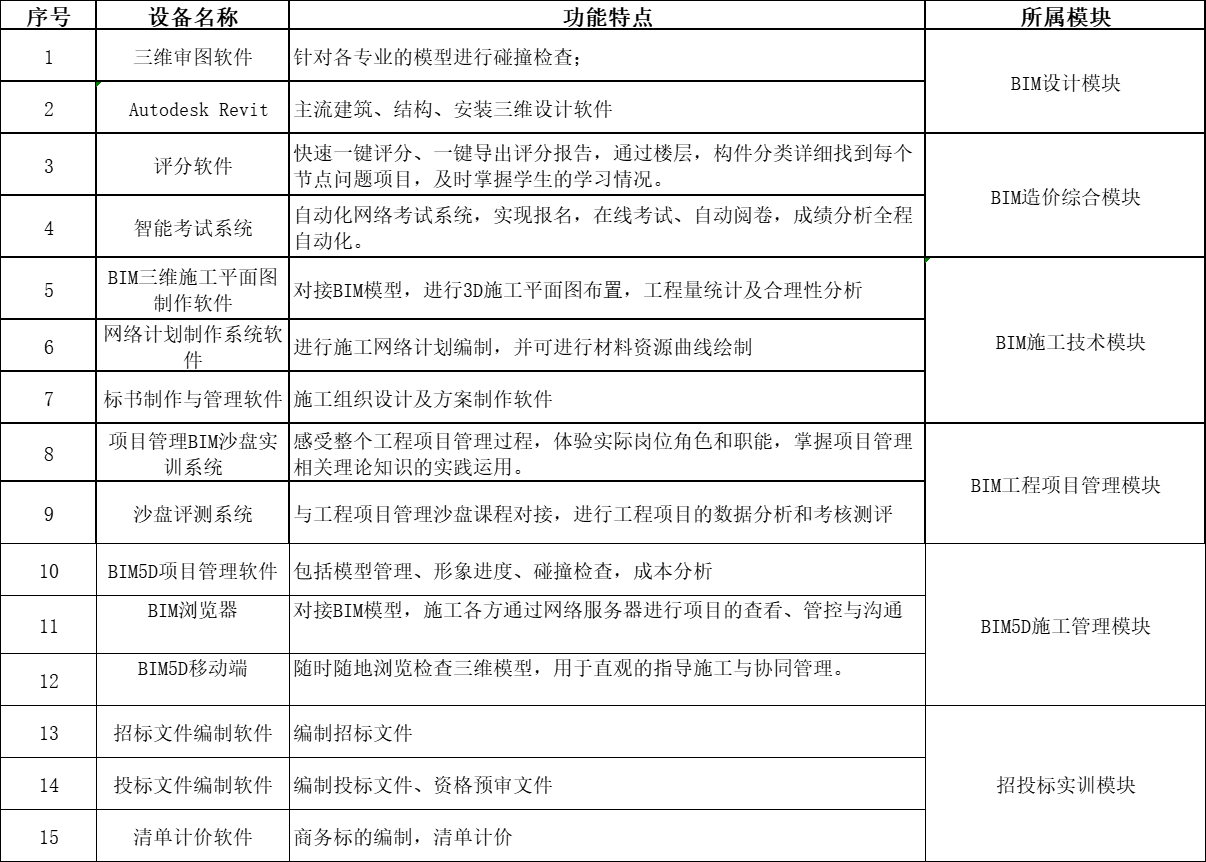
BIM创新实训中心完整地实现一个项目从设计、招投标、施工前准备、施工建造、运营全过程管理结合BIM技术来完成,集工程设计、工程造价、工程施工、工程管理等课程实训于一室,为学生创造了一个在室内就能模拟工程实施阶段所有业务的综合性平台,功能性、实用性极高。
BIM综合实训中心主要功能:




图文来源:工程管理专业


