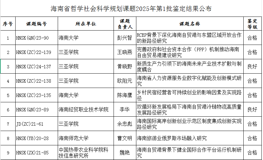
近日,海南省哲学社会科学规划课题2025年第1批结项鉴定结果在省社科联官网公布。人力资源管理专业余忠彪老师主持的省社科基地课题“海南国际离岸创新创业示范区制度集成创新实现路径研究”JDZC21-61的结项申请经专家鉴定、省社科联党组审定,结项鉴定等级为“合格”。该课题自2021年9月获批立项,2024年12月申请结项,主要研究成员为欧阳元、熊爱玲和刘姗姗老师。

该课题在借鉴开曼群岛、上海和成都海外人才离岸创新创业基地制度建设经验的基础上,从人才引进、融资支持、创业扶持、离岸基地与站点管理、海外人才生活配套和政策本身集成推广六个方面提出了离岸创新创业的制度体系。随后研究基于博鳌乐城国际医疗旅游先行区制度集成创新现状和问题,从制度集成创新的目标、主体、支撑离岸创业的人才和创业扶持两类核心制度和制度推广五个方面,提出了海南离岸创新创业示范区医疗健康产业的制度集成创新实现路径。此外,围绕制度集成创新的核心主体——公务员,本课题的研究成果证实基层公务员的心理契约对职业倦怠有显著的负影响,身心健康在两者之间起中介作用,相关结论对于减轻基层公务员的压力,提高其工作绩效具有重要的理论和现实意义。最后,研究还在区块链技术赋能政府治理的场景构建,海南自由贸易港人才制度集成创新路径等方面提出了一定的见解。
图文:余忠彪
编辑:曹 烨
责编:王新爱
