各位考生:
依据教育部《2026年全国硕士研究生招生工作管理规定》及海南省有关文件精神,为做好我校2026年硕士研究生招生调剂工作,根据学校一志愿考生拟录取情况及招生计划数,现将调剂工作有关事项公告如下:
调剂专业及余额
学校名称及代码:三亚学院13892
学习方式:全日制。
我校2026年在社会工作专业招收“退役大学生士兵”计划调剂,调剂名额2人。

说明:表中所列余额信息供考生参考,在实际录取过程中,根据实际情况,各专业计划数动态调整。
调剂时间
(一)我校调剂工作4月8日开始,4月28日前完成。我校各专业的调剂系统开放时间均为4月8日0:00—14:00。有意向调剂我校的考生请及时在调剂系统填报。
(二)考生调剂志愿锁定时间为24个小时,遴选结束即给予提前解锁,未收到复试通知的考生,可在调剂系统继续申请其他学校的调剂。
(三)我校各专业的复试时间为4月11日-12日,4月13日体检,体检当天需空腹,体检费100元/人,费用由考生自行承担。
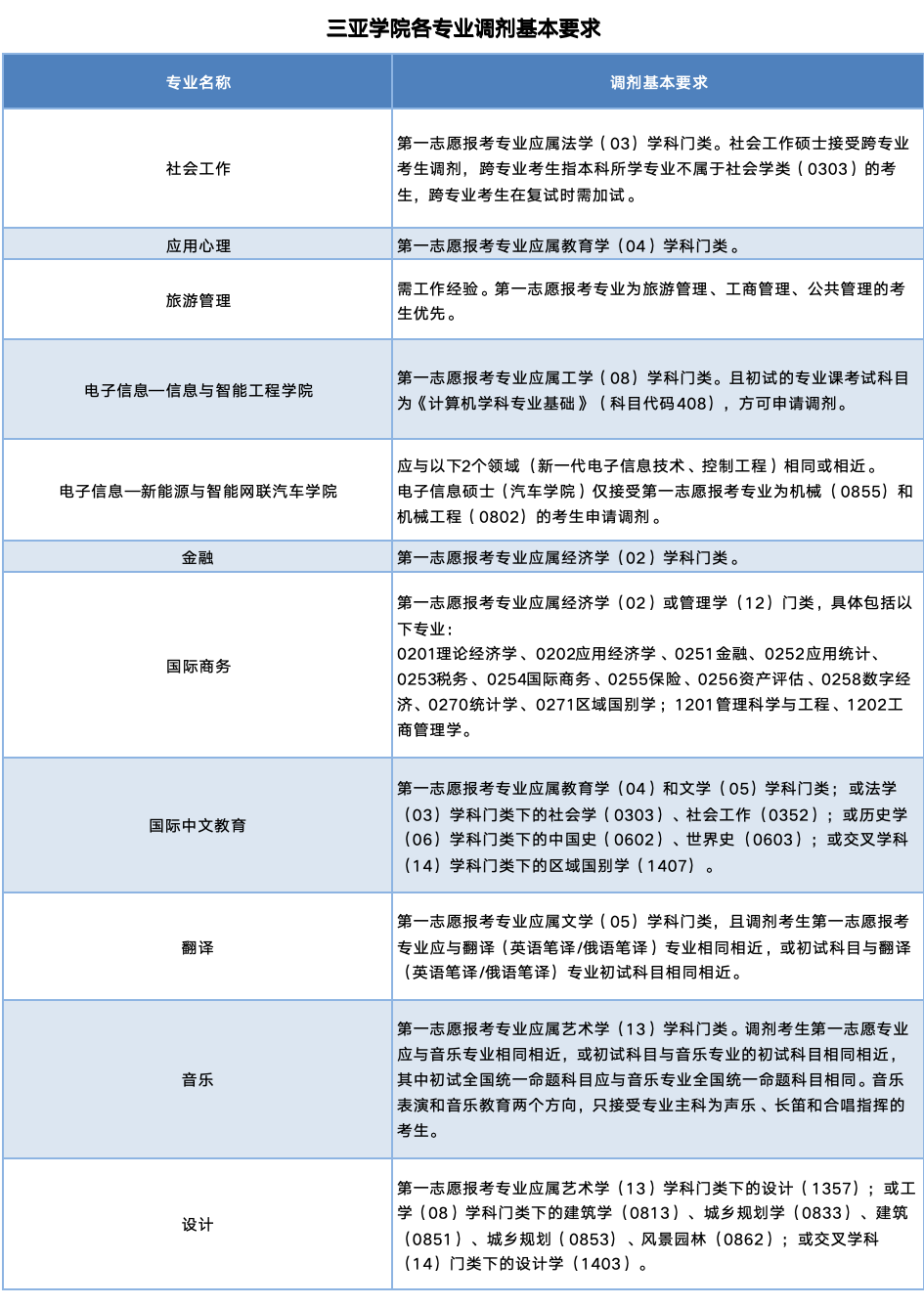
调剂基本要求
调剂基本要求及调剂程序按照学校公布的《三亚学院2026年硕士研究生招生调剂工作办法》执行。除翻译专业外,我校其他专业仅接受外语语种为英语的考生申请调剂。各专业调剂基本要求如下:

学制及学费
(一)基本学制
电子信息、金融、音乐、设计,基本学制为3年;
社会工作、旅游管理、国际商务、国际中文教育、应用心理、翻译,基本学制为2年。
(二)学费及住宿费
金融、设计、音乐,学费30000元/年;
社会工作、旅游管理、电子信息、国际商务、国际中文教育、应用心理、翻译,学费28000元/年。
住宿费2800元/人/年,学费和住宿费均按学年收取。如遇国家或学校相关政策调整,按照新收费标准执行。
